亚丁湾上的三封信
——海军第48批护航编队执行护航任务侧记
■孙刚政 杜江帆 李庆桐
“看到这封信,我觉得我们做的一切都是值得的。”海军第48批护航编队翻译程飞霞在“护航周年谈心声”交流分享会上说。
当地时间11月10日,正在执行护航任务的海军第48批护航编队,收到了一封名为《纸短情长诉敬意》的感谢信。信来自被护船舶“林海希望”轮。


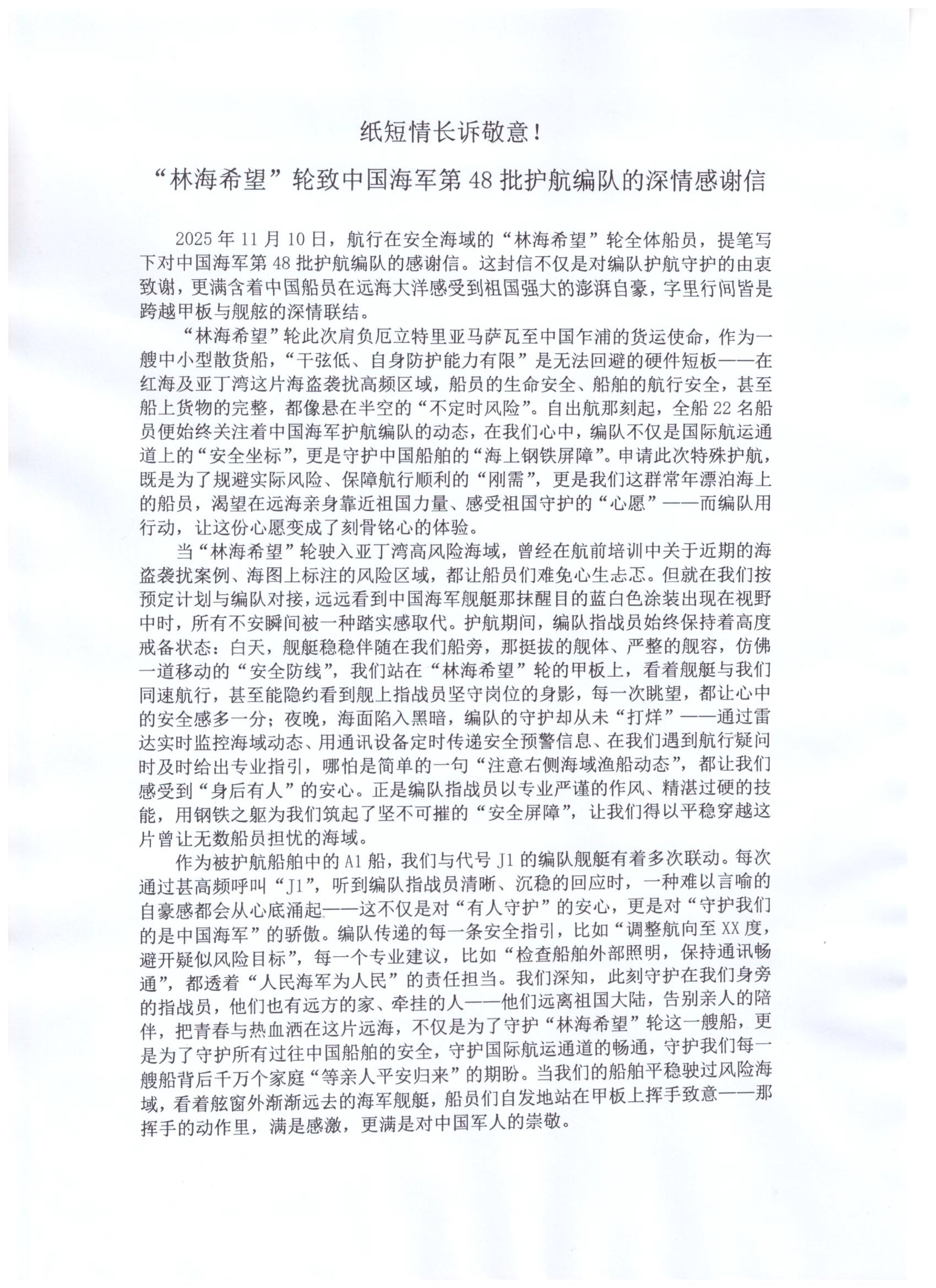
“中国海军第48批护航编队,我是中国籍散货船‘林海希望’轮船长。本船当前正执行自厄立特里亚至中国乍浦的货运任务,全船22名船员均为中国公民,此刻满怀对祖国海军的信赖,特致函申请亚丁湾海域护航……”
当地时间11月5日,正在水星网值班的程飞霞收到了一封来自我国散货船“林海希望”轮的护航申请信。
编队刚刚结束一批船舶的护航任务,来不及休整,当即与“林海希望”轮沟通联络,了解到其航速慢、干舷低,编队主动提出采取安全监控和伴随护航的方式,确保船只安全通过亚丁湾。
“林海希望,这里是中国海军,欢迎加入中国海军护航编队,接下来的航程将由我们为你们守护!”11月6日上午,海军唐山舰与“林海希望”轮在亚丁湾某海域顺利会合,按照既定队形航行。
“请注意你方右侧海域渔船动态。”“你船调整航向至XX度,航速至xx节,避开疑似风险目标。”护航期间,编队综合运用雷达、红外、夜间探照灯扫海等手段加强观察警戒,全时与“林海希望”轮共享航线信息,并结合海区情况,及时提出航行要求和注意事项。在重点海区、重点时段还派出直升机进行空中巡逻,提高侦察预警能力。
“中国海军第48批护航编队,我轮已离开亚丁湾高风险区域,感谢您给予的区域护航、安全监控及伴随护航为我们提供了安全保障……”
“收到,请继续加强值班和观察,如有可疑情况随时和我联系。”
当地时间11月8日,海军唐山舰护送“林海希望”轮安全通过亚丁湾,抵达某海域,程飞霞收到了“林海希望”轮发的第二封信。考虑到海区特点和船舶实际情况,编队舰艇对“林海希望”轮进行安全监控,确保其后续航行顺利。
“这次护航经历,让我们对‘祖国强大’有了最真切、最鲜活的理解:它不是新闻里的数字,不是报告中的论述,而是当我们在异国海域遇到风险时,能第一时间找到的‘中国坐标’;是当我们需要守护时,能及时出现的‘中国力量’;是让我们在与外国船员交流时,能骄傲说出‘我们有中国海军护航’的底气……” 11月10日,“林海希望”轮,船长赵青和全体船员提笔写下这封感谢信。
纸短情长,言简意深。
收到这封信后,编队把这封信通过舰上的《深蓝广播》进行通播、印发在自制的《先锋战报》上,让战友们一起感受这份大洋上的温暖。
“这是对我们护航官兵最好的鼓励!”“同胞们对我们的肯定,激励我要更好地完成工作!”护航17周年之际,官兵们组织了“护航周年谈心声”交流分享会,会上,官兵们畅所欲言。
战舰犁浪,红旗招展。2025年10月11日,由导弹驱逐舰唐山舰、导弹护卫舰大庆舰和综合补给舰太湖舰组成的海军第48批护航编队从山东青岛解缆,奔赴亚丁湾、索马里海域执行护航任务。

海军第48批护航编队安全护送船舶通过亚丁湾 杜江帆 摄
“欢迎加入中国海军护航编队。”深蓝大洋上,第48批护航编队接过接力棒,接续护送中外船舶安全通过这条重要国际航道,犁出一道道和平航迹。
深蓝航道,红旗高扬。“感谢中国海军给予我轮特护,保护我们顺利通过亚丁湾高风险地区。”“衷心感谢你们专业且负责任地护航行动!”“感谢中国海军!”……

特战队员进行舱室搜索训练 杜江帆 摄
一封封邮件、一段段语音,从国内外的船舶上,用不同的语言向中国海军护航编队表达最诚挚的谢意。在帆樯林立、飘扬着各色国旗的亚丁湾,高扬五星红旗的中国海军护航编队,早已成为过往中外船舶值得信赖的一支和平力量。
每次听到被护船舶发来的祝福,护航官兵在感动之余,强烈的使命感也随之涌上心头。任务中,第48批护航编队坚定践行人类命运共同体、海洋命运共同体理念,已累计为40余批船舶护航。

海军第48批护航编队进行海上补给 杜江帆 摄
为确保被护船舶安全,每次接到护航任务,第48批护航编队就会提高部署等级,全时提高警戒力度,综合运用多种手段加强观察;常态组织特战分队进行拦阻驱离、捆绑押解等反海盗训练;在重点海区派出直升机进行空中巡逻。在任务允许的情况下,编队舰艇总是早早在接护点等候被护船舶,根据被护船舶需求,采取安全监控、伴随护航、接力护航等方式,不断灵活兵力运用……

直升机出击进行巡逻警戒 杜江帆 摄
2008年12月26日,由武汉舰、海口舰、微山湖舰组成的中国海军首批护航编队从三亚鸣笛起航。17年的接力护航,见证着中国积极推动构建海洋命运共同体、维护地区和平稳定的坚定信念。现在,中国海军正以更加开放、自信、负责任的姿态,守卫着亚丁湾的深蓝航道。

